很多朋友都还不熟悉blender去掉渲染噪点的相关操作,下面小编就讲解blender去掉渲染噪点的图文操作方法,希望对你们有所帮助哦。
blender去掉渲染噪点的图文操作

打开blender在右边的属性导航中切换到“渲染”。

切换展开其中的“采样”。

设置“渲染”的数值,渲染数值越大噪点会更少一点。

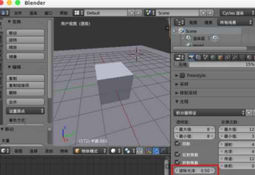
展开“光程”属性列表。

可以设置“滤除光泽”为“0.5”滤除光泽。

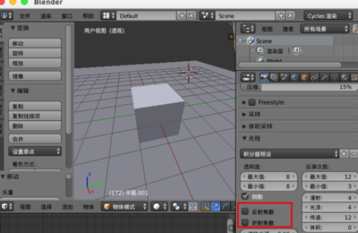
我们也可以取消勾选“反射焦散”、“折射焦散”,但是会损失效果。

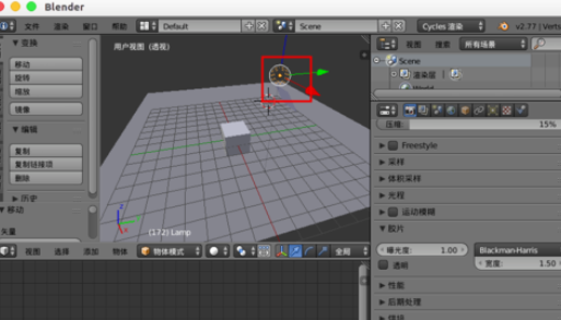
我们也可以查看场景中是否有多余的灯光忘记删除,默认场景中自带的灯光,如果还有噪点就好看看是不是灯光布置的是否合理了。

各位小伙伴们,看完上面的精彩内容,都清楚blender去掉渲染噪点的图文操作了吧!