熟悉blender软件是很简单的,但是大家知道blender导入模型的操作过程吗?今天小编就分享blender导入模型的操作方法,我们一起来看看吧!
blender导入模型的操作过程

打开我们的blender窗口。

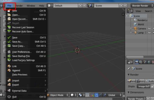
选择工具菜单中的“File”。

选择“Import”。

然后选择我们模型的格式,这里就是blender默认支持的一些模型格式,例如我我们导入obj格式的模型。

找到我们的obj文件所在路径并选中,然后“Import Obj”导入模型。

这样我们的obj模型就导入了,其他格式的模型也一样。
0blender导入模型不显示部分不显示

今日就快来学习本文blender导入模型的操作过程吧,相信在以后的使用中一定会得心应手的。