大家了解C4D这款软件吗?本章节就介绍了C4D制作透明晶体图形的基础操作,还不了解的朋友就跟着小编学习一下吧,希望对你们有所帮助。
C4D制作透明晶体图形的基础操作

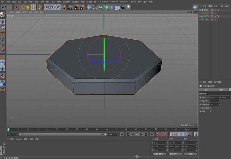
1、首先建立一个多边形样条,挤压后创建封顶。

2、把挤压后的对象C掉,在底部的面上用切刀划几刀。

3、用挤压工具挤压切出的面,挤压后用缩放工具缩小。

4、给这个模型打个组,建立一个球体,克隆模型,克隆模式为对象克隆,克隆对象是球体。

5、在克隆中让变换中的P轴旋转180°。

6、把球体的类型改为20面体,增加球体的半径。

各位小伙伴们,看完上面的精彩内容,都清楚C4D制作透明晶体图形的基础操作了吧!