许多小伙伴才刚刚入手maya这款这款软件还不会制作椅子的相关操作,所以下面小编就分享了maya制作椅子的图文操作方法,希望感兴趣的朋友都来共同学习哦。
maya制作椅子的图文操作

打开maya软件,选择polygons下的cube,在网格上可拉出立方体模型。



如下图,需要注意的是,如果把interactive
Creation前面的对号去掉的话,点击cube,会在网格中心直接形成正方体。可用缩放工具(快捷键R)进行调节。



按住Ctrl+鼠标右键,如下图所示,使鼠标移动到Insert Edge Loop Tool上,在立方体上建立一条环形边,依次建立其他三条。



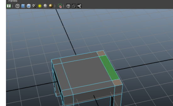
然后点击鼠标右键,选择face(面),点击其中一个面,按shift加选其他三个。


shift+右键,选择Extrude Face(挤出面)。

鼠标单击向下的蓝色箭头即可,如图所示。


然后挤出椅子的上端,按Q键结束挤出功能。


一把简易的椅子就做好了!!!

各位小伙伴们,看完上面的精彩内容,都清楚maya制作椅子的图文操作了吧!