现在很多朋友都喜欢使用c4d软件,不过部份朋友还不清楚建模立体小石凳模型的相关操作,所以下面小编就带来了建模立体小石凳模型的图文操作教程,一起来看看吧!
c4d建模立体小石凳模型的图文操作

1、首先打开新建场境,创建立方体图形;

2、创建图形如下;调节尺寸大小 ,调节效果如下:


3、选择立方体,按ctrl复制一份,作为石凳脚,
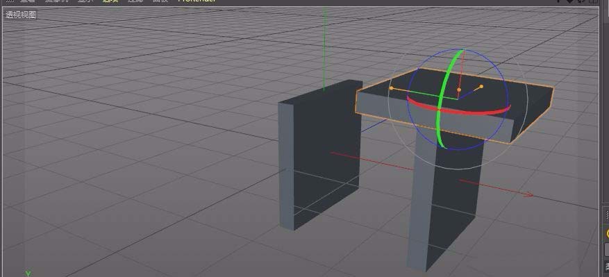
4、按ctrl复制一份,向上拉伸,作为石凳板,如下图所示:

5、旋转到水平角度,如下:


6、切换到四视图,在顶视图细微的调节石凳板的大小及位置。
上文就讲解了c4d建模立体小石凳模型的图文操作过程,希望有需要的朋友都来学习哦。