有的用户还不会c4d打造出立方体移动动画的操作流程,下文就分享c4d打造出立方体移动动画的操作教程,希望对你们有所帮助哦。
c4d打造出立方体移动动画的操作流程

1、我们将c4d这款软件打开,进入到c4d的操作界面,如图所示:

2、在c4d的操作界面内我们找到常用菜单里的立方体选项,如图所示:

3、点击立方体选项之后我们在透视图里就创建了一个立方体了,如图所示:

4、创建好立方体之后我们将时间定位到第一帧,然后找到记录活动对象选项,如图所示:

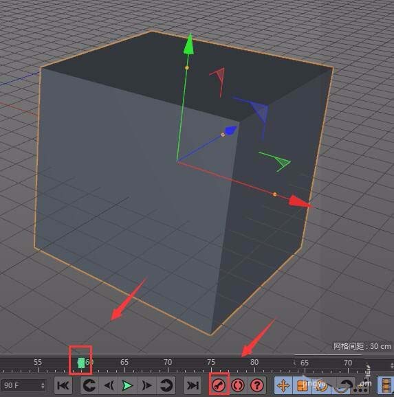
5、点击记录活动对象选项,然后将时间定位到第60帧处,然后再次找到记录活动对象选项,如图所示:

6、点击记录活动对象选项然后再找到向前播放选项,如图所示:

7、点击向前播放选项,此时我们的立方体就开始移动起来了,其效果如图所示:

各位小伙伴们,看完上面的精彩内容,都清楚c4d打造出立方体移动动画的操作流程了吧!