不少小伙伴不知道C4D建模一个低多边形灯塔的具体操作,下面小编就为大家带来了C4D建模一个低多边形灯塔的操作方法哦。
C4D建模一个低多边形灯塔的具体操作

1、选用圆锥来构建灯塔的主体。
2、塔顶从最上面的圆锥面进行,利用挤压出一段直身位后,用分裂得到最上的面,用缩放及调整点得到塔顶。

3、塔尖用圆球进行锥化得到,再用内部挤压细化塔顶放灯部分。


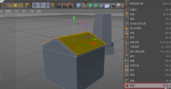
4、新建一立方体,转为可编辑多边形后,在上部加一圈线,用缩放调整成屋顶形状。选中屋顶用挤压得到有厚度的屋顶。
5、用切线工具构建出小屋的门和窗。


6、新建一平面,调整各点,成不规则状,进行挤压得到小岛的结构。为整体添加大海及细节得到一个低多边形风格的灯塔场景。

上文就讲解了C4D建模一个低多边形灯塔的具体操作,希望有需要的朋友都来学习哦。