有很多朋友还不会使用3dmax显示直接光的操作,所以下面小编就讲解了使用3dmax显示直接光的具体操作的操作过程,来下文看一看吧。
3dmax显示直接光的具体操作方法
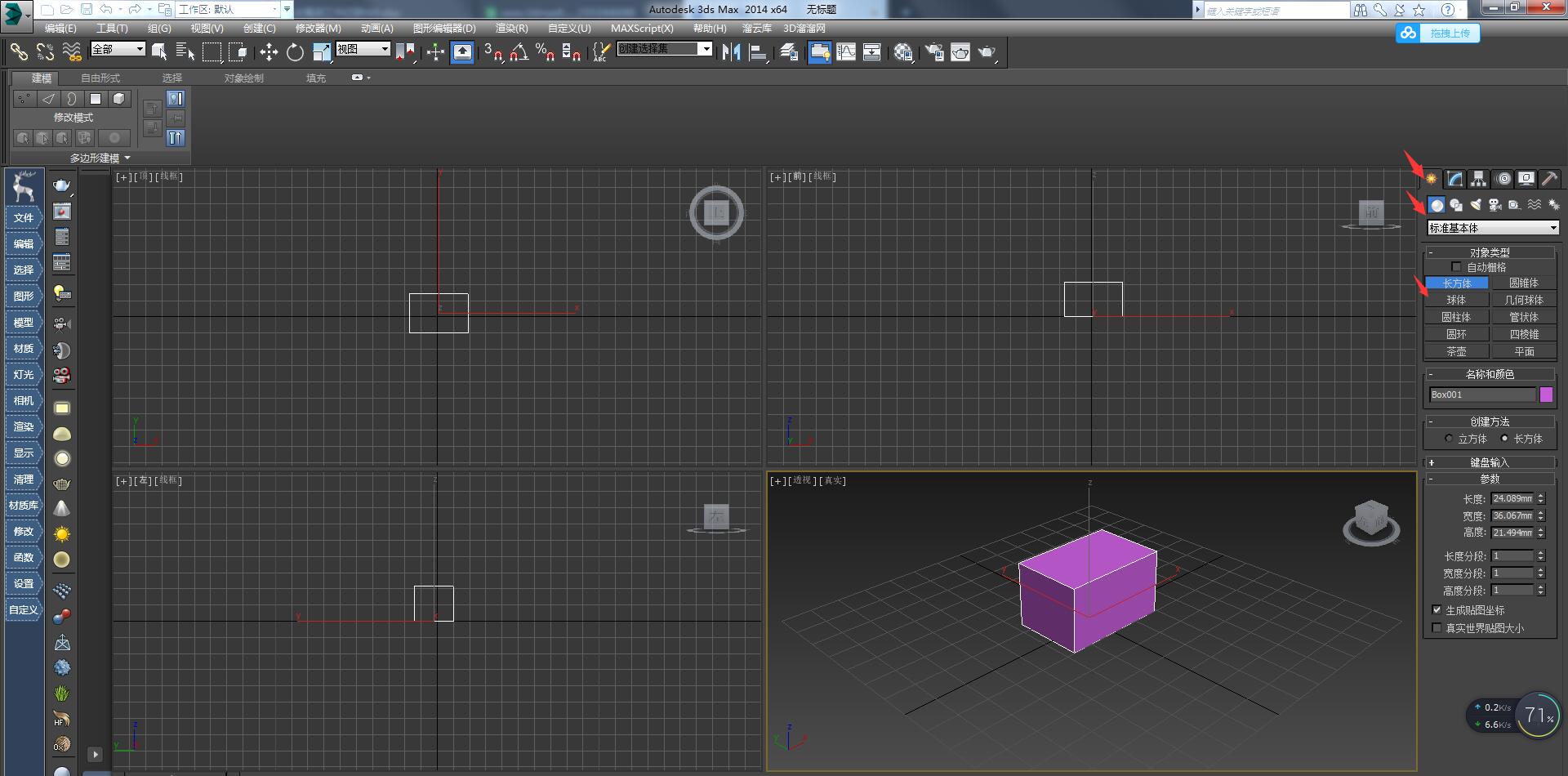
1、首先打开3dmax,然后创建一个新的场景,再选择右侧面板的“创建”→“几何体”→“长方体”,用长方体工具创建一个长方体。

2、再点击“灯光”→“VRay”→“VR环境灯光”。

3、最后在参数的模式选项中选择“直接光”,然后在场景内点击就可以显示直接光了。

以上这里为各位分享3dmax显示直接光的操作步骤。有需要的朋友赶快来看看本篇文章吧