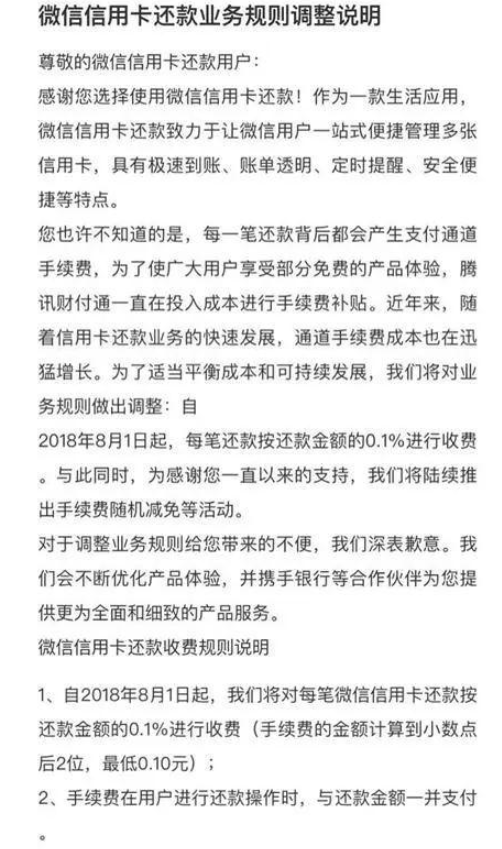
小伙伴们注意啦,从下月起,微信信用卡还款将收取0.1%的手续费了。7月1日,微信支付平台理财通发出公告,再次调整还信用卡功能免费规则。
公告称,自2018年8月1日起,仅有理财通铂金、黄金会员的信用卡还款手续费继续享受全免政策,“爱定投计划”固定转入500元以上的用户也可以继续享受免费还款服务,除此之外,所有理财通用户的每笔信用卡还款都将被收取0.1%的费用,最低一毛钱。

自2017年12月1日起,微信支付对每位用户每个自然月累计信用卡还款额超出5000元的部分按0.1%进行收费(最低0.1元),每月不超过5000元的部分仍然免费。
而此次调整意味着,除了部分高端会员,所有理财通用户的每笔信用卡还款都将被收取0.1%的费用,最低一毛钱。
除理财通还款外,微信还发布公告称,所有使用微信信用卡还款业务的用户,也将征收相应的手续费。
