相信很多朋友都遇到过以下问题,就是3dsmax2014 64位点捕捉工具使用方法。针对这个问题,今天小康教程小编就搜集了网上的相关信息,给大家做个3dsmax2014 64位点捕捉工具使用方法的解答。希望看完这个教程之后能够解决大家3dsmax2014 64位点捕捉工具使用方法的相关问题。
今天讲解一下3dsmax2014 64位点捕捉工具使用方法,相信对大家一定会有所帮助的。
3dsmax2014 64位点捕捉工具使用方法
在MAX软件中新建一个Box。

将Box转化为可编辑多边形,可直接单击右键选择“转化为可编辑多边形”,也可以在修改器中选择“编辑多边形”。

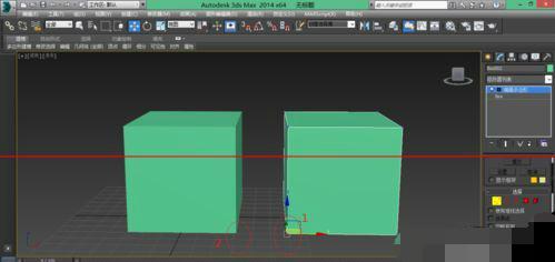
再复制一个新的Box,将两个Box附加:在其中一个Box可编辑多边形的状态下,在面板中点击“附加”,再选择另一个Box。

第一种:两个点的重合,例如:将点1和点2重合,使两个Box并排且交点重合。

打开捕捉工具,右键点击捕捉工具设置捕捉选项,选择“栅格点”、“顶点”,在选项中选择“启动轴约束”。在编辑多边形的“元素”级别下选中Box2,点击坐标轴,当坐标轴三个轴向上都变为黄色时,将鼠标放到点1处,鼠标会变为十字形,此时将点拖动到点2上,两个Box的点1和点2就重合了,且两个Box中间没有空隙。

第二种:两个单个轴向上的对齐方法。例如:将点1的Y轴和点2对齐。
同理,打开捕捉工具,在“元素”的级别下选中Box2,点击坐标轴的Y轴,使得Y轴变为黄色。将鼠标放到点1处,鼠标会变为十字形,此时将点拖动到点2上,点1和点2的Y轴就值就相同了。

此外,你也可以尝试一下X轴,Z轴的对齐方法。

以上就是3dsmax2014 64位点捕捉工具使用方法,希望学习后对你有所帮助。