相信很多朋友都遇到过以下问题,就是Blender设计圆角的具体操作步骤。针对这个问题,今天小康教程小编就搜集了网上的相关信息,给大家做个Blender设计圆角的具体操作步骤的解答。希望看完这个教程之后能够解决大家Blender设计圆角的具体操作步骤的相关问题。
今天我们来学习一下使用Blender设计圆角的具体操作步骤吧,有不清楚的小伙伴,一起来学习一下吧。
Blender设计圆角的具体操作步骤
我们先打开blender创建一个立方体。

然后我们选择要创建圆角的边。

接着按住“ctrl+b”组合键,然后拖拽鼠标就可以在选择边上创建出面,接着鼠标左键确认。

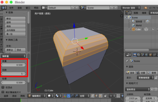
然后在右边调节“数量”与“段数”就可以变圆角了。

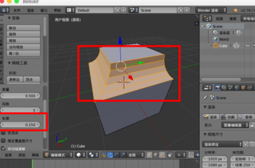
这时候我们设置“轮廓”的数值,可以调节圆角的形状。

勾选“仅顶点”可以把顶点变圆角。

若是选择面,可以直接把面的四边变成圆角。

上文讲解的就是Blender设计圆角的具体操作步骤,你们是不是都学会了呀!