相信很多朋友都遇到过以下问题,就是Blender中设置模型旋转的详细步骤。针对这个问题,今天小康教程小编就搜集了网上的相关信息,给大家做个Blender中设置模型旋转的详细步骤的解答。希望看完这个教程之后能够解决大家Blender中设置模型旋转的详细步骤的相关问题。
当大家使用Blender时,怎么将模型旋转呢?小编给大家分享一个Blender中设置模型旋转的详细步骤,希望可以帮到大家。
Blender中设置模型旋转的详细步骤
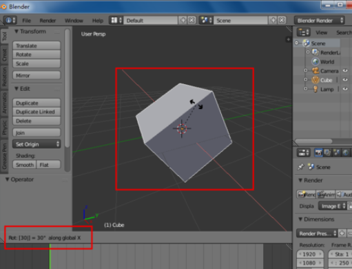
我们先打开blender创建一个立方体模型。

然后我们可以通过输入“R X 30”,的方式让模型X轴旋转30度,以此类推YZ也一样。

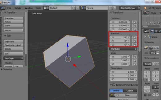
这时我们也可以“N”键调出右边的面板,在里面的“Rotation”中输入旋转的数值。

接下来我们也可以在底部选择“旋转工具”,然后用鼠标选择进行旋转。

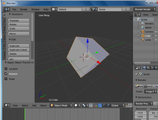
完成后如果要应用旋转状态为初始状态,可以选择“Object”。

再选择“Apply”--“Rotation”。

最后我们也可以“ctrl+a”选择“Rotation”。


上文就是Blender中设置模型旋转的详细步骤,大家应该都学会了吧!