相信很多朋友都遇到过以下问题,就是Raptor识别一个数是不是回文数的方法。针对这个问题,今天小康教程小编就搜集了网上的相关信息,给大家做个Raptor识别一个数是不是回文数的方法的解答。希望看完这个教程之后能够解决大家Raptor识别一个数是不是回文数的方法的相关问题。
你们知道怎么使用Raptor识别回文数吗?想不想学习一下呢? 下面就和小编一起学习一下Raptor识别一个数是不是回文数的方法吧!
Raptor识别一个数是不是回文数的方法
1、双击软件图标,打开软件。

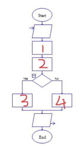
2、依次添加 输入 选择 赋值 赋值 输出 符号,添加完后如图所示。

3、在输入框上方输入 \"please input a number of x\" 下方输入 x。

4、在第一个赋值框上方输入 a 下方输入 x mod 10,在第二个赋值框上方输入b 下方输入 (x-(x mod 100))/100。


5、在选择框输入 a=b。

6、在第三个赋值框上方输入 result 下方输入 \"YES\",在第四个赋值框上方输入 result 下方输入 \"NO\"。

7、在输出框输入result。

8、点击上方菜单中的小箭头 运行流程 (我以121为例)。

9、结果如图所示。

以上就是Raptor识别一个数是不是回文数的方法,希望大家喜欢。