教你Blender做圆角的详细操作方法 教你如何做生意

相信很多朋友都遇到过以下问题,就是Blender做圆角的详细操作方法。针对这个问题,今天小康教程小编就搜集了网上的相关信息,给大家做个Blender做圆角的详细操作方法的解答。希望看完这个教程之后能够解决大家Blender做圆角的详细操作方法的相关问题。

今天小编给大家讲解Blender做圆角的详细操作方法,有需要或者有兴趣的朋友们可以看一看下文,相信对大家会有所帮助的。

Blender做圆角的详细操作方法

Blender做圆角的详细操作方法

我们先打开blender创建一个立方体。

Blender做圆角的详细操作方法截图

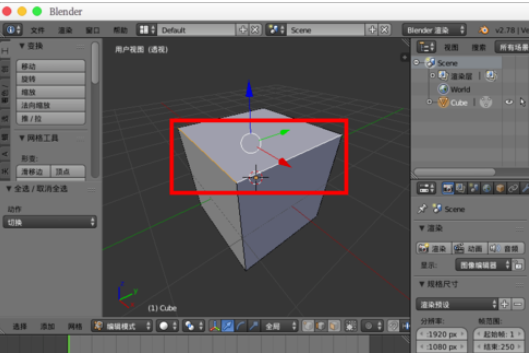
然后我们选择要创建圆角的边。

Blender做圆角的详细操作方法截图

接着按住“ctrl+b”组合键,然后拖拽鼠标就可以在选择边上创建出面,接着鼠标左键确认。

Blender做圆角的详细操作方法截图

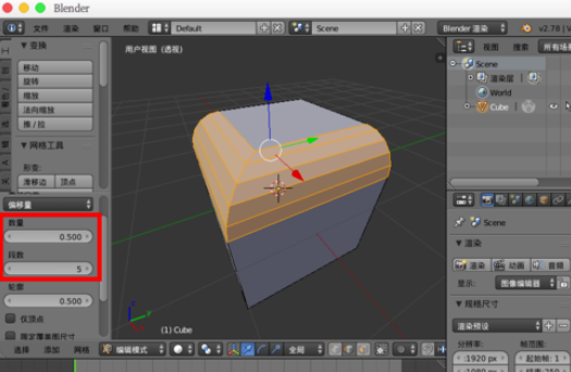
然后在右边调节“数量”与“段数”就可以变圆角了。

Blender做圆角的详细操作方法截图

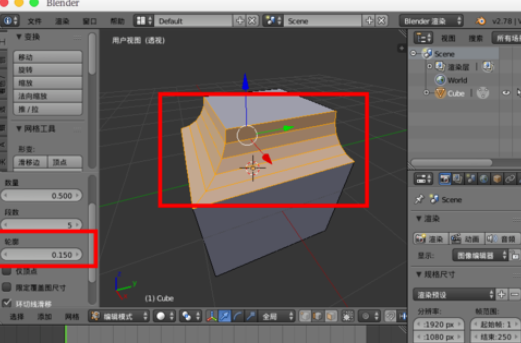
这时候我们设置“轮廓”的数值,可以调节圆角的形状。

Blender做圆角的详细操作方法截图

勾选“仅顶点”可以把顶点变圆角。

Blender做圆角的详细操作方法截图

若是选择面,可以直接把面的四边变成圆角。

Blender做圆角的详细操作方法截图

你们看完了上文呈现的Blender做圆角的详细操作方法,你们是不是都学会了呀!