相信很多朋友都遇到过以下问题,就是Blender切割模型的操作教程。针对这个问题,今天小康教程小编就搜集了网上的相关信息,给大家做个Blender切割模型的操作教程的解答。希望看完这个教程之后能够解决大家Blender切割模型的操作教程的相关问题。
这期教程是为各位讲解在Blender切割模型的操作教程,感兴趣的就赶紧去下文学习下吧,相信你们会喜欢。
Blender切割模型的操作教程
我们需要先在blender中打开自己的模型。

然后我们进入“编辑模式”。

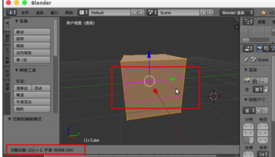
接着我们按“Ctrl+R”键,鼠标在选中的模型上移动就会出现均分的红线。

这时我们可以直接输入数字比如“2”,就是两根均分线三等分。

然后我们也可以“鼠标中间”的滚动增加减少均分线,或者“pgup/pgdn”按键增减均分线,完成后可以“鼠标左右键”或者“enter键”进行确认。


还有一种切割方式,可以按“K”键,然后在模型上鼠标点击连线切割,这样更灵活,可以凭着感觉随意切割,完成后直接“enter”回车完成。


相信你们看完了上文描述的Blender切割模型的具体操作方法,大家应该都学会了吧!