相信很多朋友都遇到过以下问题,就是Blender中删除关键帧操作的详细操作步骤。针对这个问题,今天小康教程小编就搜集了网上的相关信息,给大家做个Blender中删除关键帧操作的详细操作步骤的解答。希望看完这个教程之后能够解决大家Blender中删除关键帧操作的详细操作步骤的相关问题。
相信许多伙伴还不了解Blender中删除关键帧操作的简单操作,不过没关系,下面就分享了Blender中删除关键帧操作的操作方法,希望感兴趣的朋友都来共同学习哦。
Blender中删除关键帧操作的详细操作步骤
首先我们在blender中打开一个模型。

然后我们给模型添加了一些动画关键帧。

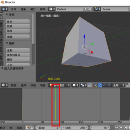
现在要删除某个关键帧,可以在时间轴先选择它。

接下来我们按alt+i快捷键,点击删除关键帧。

然后我们发现这个关键帧就没有了。

若是要删除物体所有的关键帧,可以选择 物体--动画--清除关键帧。

看完了上文为你们描述的Blender中删除关键帧操作的具体操作步骤,你们是不是都学会了呀!