小编分享Blender做出旗子飘动的操作过程 小编分享列王纪下二十四章解经

相信很多朋友都遇到过以下问题,就是Blender做出旗子飘动的操作过程。针对这个问题,今天小康教程小编就搜集了网上的相关信息,给大家做个Blender做出旗子飘动的操作过程的解答。希望看完这个教程之后能够解决大家Blender做出旗子飘动的操作过程的相关问题。

听说Blender可以做出旗子飘动的特效哦,你们知道吗?赶紧来看看Blender做出旗子飘动的操作过程吧。

Blender做出旗子飘动的操作过程

Blender做出旗子飘动的操作过程

我们需要打开blender创建一个“圆柱模型”,自己缩放到合适大小,这个是作为旗杆。

Blender做出旗子飘动的操作过程截图

然后我们进入“编辑模式”,通过“ctrl+r”把圆柱切割多等分。

Blender做出旗子飘动的操作过程截图

这时底部选择“边选择工具”,选择圆柱“上部一条边”,然后“e”键挤出一个面,作为旗面。

Blender做出旗子飘动的操作过程截图

然后我们选择“面选择工具”,选择“旗面”,

左边点选“细分”,“切割次数”填写“3”。

Blender做出旗子飘动的操作过程截图

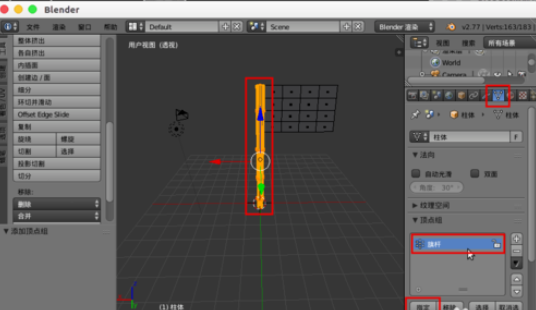
接着我们选择“旗杆”,右边的属性导航中选择“数据”,

“顶点组”下添加一个“旗杆”,别忘记“指定”。

Blender做出旗子飘动的操作过程截图

这时候我们回到“物体模式”,右边属性导航中选择“修改器”,添加“表面细分”。

Blender做出旗子飘动的操作过程截图

接下来我们选择“简单型”,“视图”设置为“2”,最后“应用”。

Blender做出旗子飘动的操作过程截图

右边的属性导航中选择“物理”,点选“布料”,

“订”下面选择“旗杆”数据。

Blender做出旗子飘动的操作过程截图

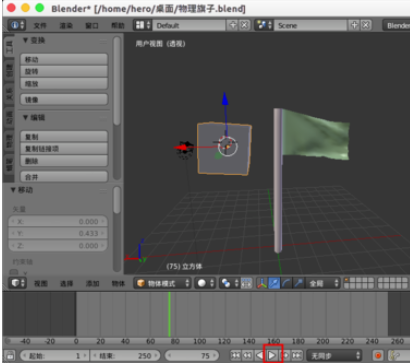
创建一个立方体,产生风用的,

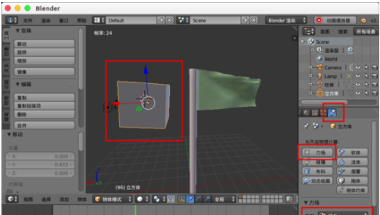
在右边的属性导航中选择“物理”,

选择“力场”,

“类型”选择“风力”,

“力场强度”填写“500”。

Blender做出旗子飘动的操作过程截图

现在我们alt+a或者点击底部的“播放动画”,等待一会儿就会看到随风飘动的旗子了。

Blender做出旗子飘动的操作过程截图

上文描述的Blender做出旗子飘动的操作过程,你们是不是都学会了呀!