相信很多朋友都遇到过以下问题,就是maya使用变形功能弯曲模型的操作步骤。针对这个问题,今天小康教程小编就搜集了网上的相关信息,给大家做个maya使用变形功能弯曲模型的操作步骤的解答。希望看完这个教程之后能够解决大家maya使用变形功能弯曲模型的操作步骤的相关问题。
现在使用maya的朋友越来越多,而接下里的这篇文章小编就带来了maya使用变形功能弯曲模型的操作步骤,感兴趣的朋友就跟小编一起来学习一下吧。
maya使用变形功能弯曲模型的操作步骤
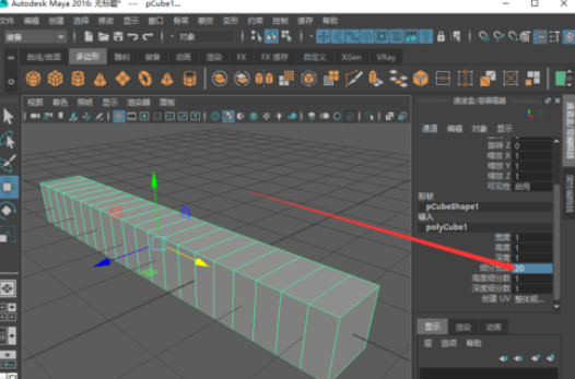
首先们新建一个立方体模型。调整其宽度分段数为20. 用缩放工具将其拉长。效果如图。

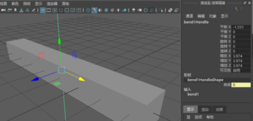
然后找到变形菜单,找到变形->非线性->弯曲

单击弯曲指令后,视图中多了一个bend1handle对象。这个是弯曲控制柄。

同样的,可以动过旋转和移动工具调整控制柄的位置。也可以在大纲视图中选中这个控制柄对象。


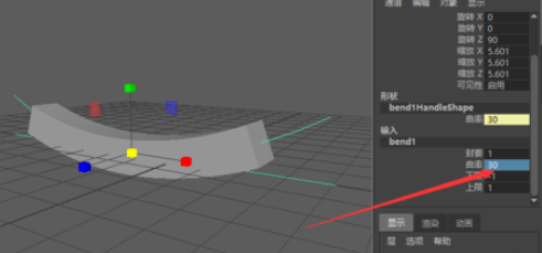
点开右边的“输入”,修改下面的曲率数值。注意,上面的那个黄色的显示数值是不可以修改的。

若我们选中pCube1进行缩放,我们看到,弯曲效果被实时的应用了。

学完本文maya使用变形功能弯曲模型的操作方法,是不是觉得以后操作起来会更容易一点呢?