相信很多朋友都遇到过以下问题,就是maya测量模型距离的详细操作教程。针对这个问题,今天小康教程小编就搜集了网上的相关信息,给大家做个maya测量模型距离的详细操作教程的解答。希望看完这个教程之后能够解决大家maya测量模型距离的详细操作教程的相关问题。
亲们想知道maya测量模型距离的的操作吗?下面就是小编整理的maya测量模型距离的详细操作教程,赶紧来看看吧,希望能帮助到大家哦!
maya测量模型距离的详细操作教程
打开要侧脸距离的文件

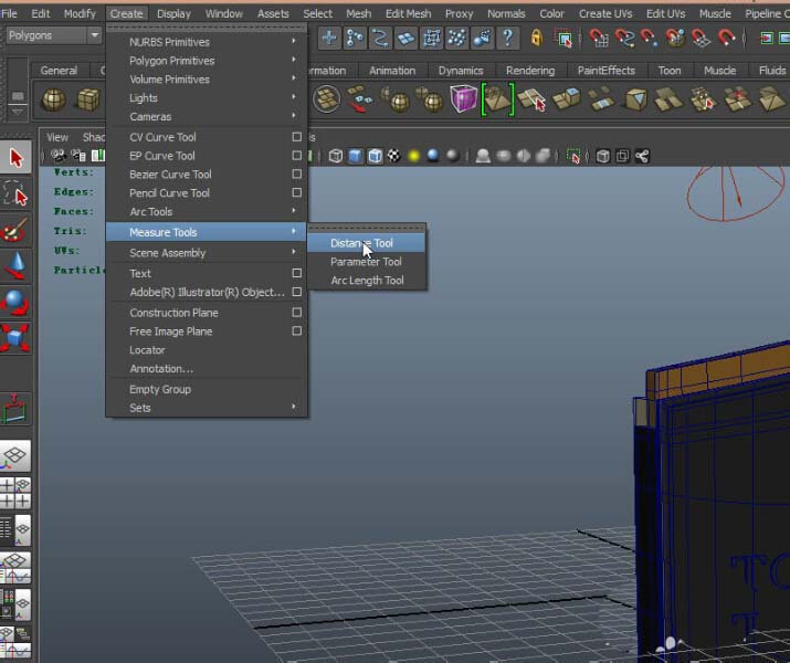
选择 到polygons模块下

在create菜单下 找到 measure tools。选择延伸菜单中 distance tool单击它

之后鼠标会变成图中的样子

来切换到自己想要测量面的正视图,按住 空格键 按住鼠标右键,maya界面会出现如图界面

将鼠标下拉停在 front view 来切换到前视图

比如要测量图中模型的高度,把鼠标移动到最高点单击一次

将鼠标移动到最低点单击一次

按下 键盘的 4 键 即可看见 距离已测量出来。

上面就是小编为大家带来的maya测量模型距离的详细步骤,一起来学习学习吧。相信是可以帮助到一些新用户的。