相信很多朋友都遇到过以下问题,就是Proteus导入程序的操作方法。针对这个问题,今天小康教程小编就搜集了网上的相关信息,给大家做个Proteus导入程序的操作方法的解答。希望看完这个教程之后能够解决大家Proteus导入程序的操作方法的相关问题。
你们在使用Proteus的时候,知道其中如何导入程序吗?怎么样使用的呢?对此感兴趣的朋友可以去下文中看看Proteus导入程序的操作方法。
Proteus导入程序的操作方法
双击桌面上的Proteus图标,打开需要进行仿真的仿真图,该处以此举例。

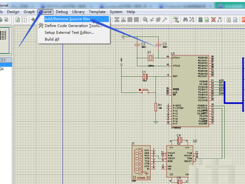
选择sourse
选择上端的sourse菜单,并选择add/remove sourse file...,d

选择文件
点击图示中的new,将文件导入框中,如图所示,便能进入寻找文件窗口。

选择asm文件
弹出图示对话框中后,便能选择自己所需要的asm文件,一般都事先将asm文件准备好。

文件导入成功
当框中出现文件时,便能点击下侧的菜单命令,这样文件将被导入成功。

编译程序
当程序导入后,点击sourse中的编译命令,便可以对程序进行编译。

仿真运行
当程序编译完后,便能点击左下角的小三角,直接运行程序进行仿真,如图。

上文就讲解了Proteus导入程序的操作内容,希望有需要的朋友都来学习哦。