相信很多朋友都遇到过以下问题,就是C4D设计一款透明晶体图形的图文方法。针对这个问题,今天小康教程小编就搜集了网上的相关信息,给大家做个C4D设计一款透明晶体图形的图文方法的解答。希望看完这个教程之后能够解决大家C4D设计一款透明晶体图形的图文方法的相关问题。
C4D怎样设计一款透明晶体图形的操作常常困扰着不少用户,下面笔者就分享了C4D设计一款透明晶体图形的图文方法,不懂的朋友一起来看看吧。
C4D设计一款透明晶体图形的图文方法
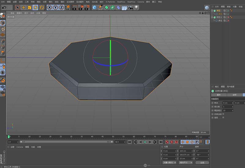
1、建立一个多边形样条,挤压后创建封顶。

2、将挤压后的对象C掉,在底部的面上用切刀划几刀。

3、借助挤压工具挤压切出的面,挤压后用缩放工具缩小。

4、为这个模型打个组,建立一个球体,克隆模型,克隆模式为对象克隆,克隆对象是球体。

5、在克隆中让变换中的P轴旋转180°。

6、将球体的类型改为20面体,增加球体的半径。


各位小伙伴们,看完上面的精彩内容,都清楚C4D设计一款透明晶体图形的图文步骤了吧!