小编教你Blender合并顶点的详细流程介绍 小编教你主板上有个红灯一直亮怎么办

相信很多朋友都遇到过以下问题,就是Blender合并顶点的详细流程介绍。针对这个问题,今天小康教程小编就搜集了网上的相关信息,给大家做个Blender合并顶点的详细流程介绍的解答。希望看完这个教程之后能够解决大家Blender合并顶点的详细流程介绍的相关问题。

是不是想知道Blender中是如何合并顶点的呢?下文为各位呈现的文章就描述了Blender合并顶点的详细流程介绍。

Blender合并顶点的详细流程介绍

Blender合并顶点的详细流程介绍

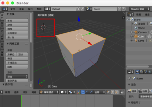
首先我们打开blender创建一个立方体。

Blender合并顶点的详细流程介绍截图

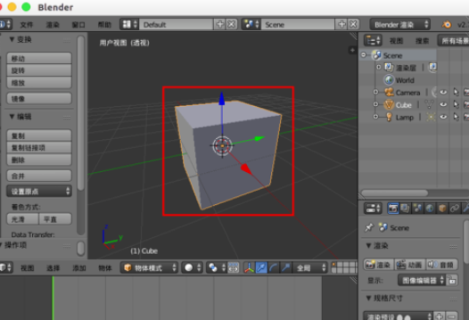
然后我们进入编辑模式,选择顶部的四个点顶点。

Blender合并顶点的详细流程介绍截图

接着我们“Alt+M”,就会调出合并的菜单。

Blender合并顶点的详细流程介绍截图

这时候我们选择“到中心”。

Blender合并顶点的详细流程介绍截图

这样一个正金字塔形的锥体就做出来了。

Blender合并顶点的详细流程介绍截图

光标选择场景中的任意一个位置。

Blender合并顶点的详细流程介绍截图

然后alt+m选择“到光标”,我们发现选中的顶点都合并到光标的位置了。

Blender合并顶点的详细流程介绍截图

Blender合并顶点的详细流程介绍截图

这次我们选择几个面,然后合并中选择“塌陷”看看效果。

Blender合并顶点的详细流程介绍截图

Blender合并顶点的详细流程介绍截图

看完了上文为你们讲述的Blender合并顶点的详细流程介绍,你们自己也赶紧去试试吧!