相信很多朋友都遇到过以下问题,就是C4D制作一个简单屋顶的操作方法。针对这个问题,今天小康教程小编就搜集了网上的相关信息,给大家做个C4D制作一个简单屋顶的操作方法的解答。希望看完这个教程之后能够解决大家C4D制作一个简单屋顶的操作方法的相关问题。
C4D如何制作一个简单屋顶呢,话说不少用户都在咨询这个问题呢?下面就来小编这里C4D制作一个简单屋顶的操作方法吧,需要的朋友可以参考下哦。
C4D制作一个简单屋顶的操作方法
新建立方体;

新增-锥化;

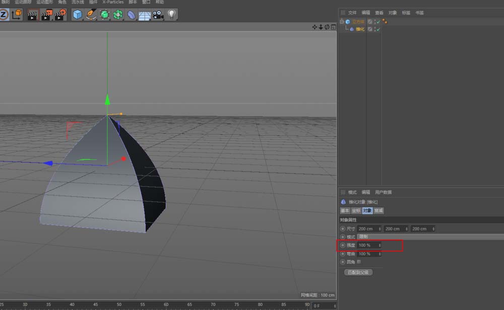
调节立方体的分段数,并将锥化效果器放在立方体的子级;

改变锥化属性-强度、弯曲;


再添加一些细节(内部积压+挤压),加材质,可得到一个简单的屋顶。

学完本文C4D制作一个简单屋顶的操作流程,是不是觉得以后操作起来会更容易一点呢?