相信很多朋友都遇到过以下问题,就是UG10.0移动图层的操作方法。针对这个问题,今天小康教程小编就搜集了网上的相关信息,给大家做个UG10.0移动图层的操作方法的解答。希望看完这个教程之后能够解决大家UG10.0移动图层的操作方法的相关问题。
当前不少网友表示自己才接触UG10.0这款应用,还不晓得移动图层的操作,接下来就为你们分享UG10.0移动图层的操作方法,大家都来一起学习吧。
UG10.0移动图层的操作方法
1、图层命令位于视图菜单下,在初始的UG绘图界面中,是看不到图层工具的,必须从主菜单切换到视图菜单下;

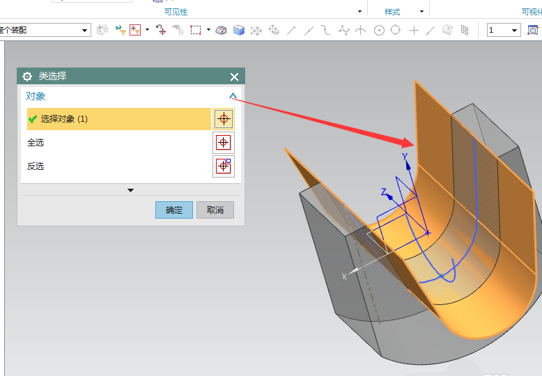
2、点了图层移动命令后,其会弹出选择对话框;

3、选择下图的曲面,(在对零件执行移动图层时,尽量归类,比如曲线、点、曲面、基准等,都各自放一层,方便管理)

4、选择完成后,点确定,此时就弹出了图层对话框;

5、在第一栏指定层的数字;(UG中共有1-256层,可自由选择图层)

6、在执行图层移动后,其曲面就自动隐藏了,如需要其显示,可以单击图层管理,把其打开即可,如图


上文就讲解了UG10.0移动图层的操作流程,希望有需要的朋友都来学习哦。