相信很多朋友都遇到过以下问题,就是C4D设计心形图案的图文操作方法。针对这个问题,今天小康教程小编就搜集了网上的相关信息,给大家做个C4D设计心形图案的图文操作方法的解答。希望看完这个教程之后能够解决大家C4D设计心形图案的图文操作方法的相关问题。
在C4D如何设计心形图案呢?下面就为大家分享C4D设计心形图案的图文操作方法,有需要的可以来了解了解哦。
C4D设计心形图案的图文操作方法
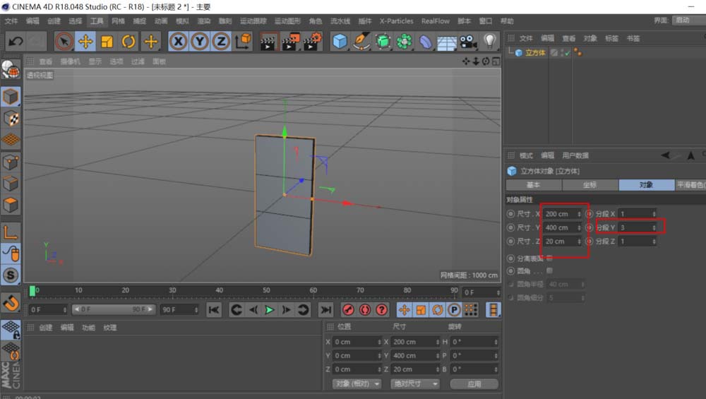
建立一立方体,修改其参数。目的是建出心形的一半形状。

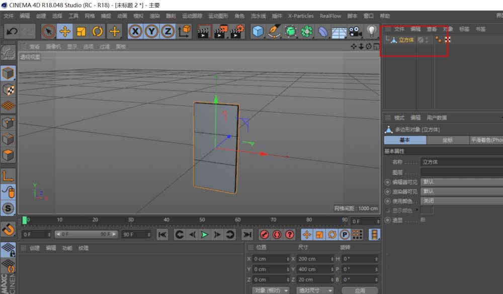
按“c”将立方体转换为可编辑多边形;不转换是不能对其进行更多的改变。

这模型最后要用细分曲面来成形,所以一开始只要其轮廓就行了,尽量少用线。因为要用对称形成心形的另一面,所以图中所指的二面要删掉,不然细分曲面会得到不是所要的曲面。

添加对称,移动一半心形使中间部分重合;得到一心形。


给立方体添加细分曲面,可以看到之前的棱角变成光滑的曲面。选中立方体,选取点模式,利用移动、缩放等调整点的工具,调整各点。最终得到心形的模型。

以上这里为各位分享了C4D设计心形图案的图文教程。有需要的朋友赶快来看看本篇文章吧。