相信很多朋友都遇到过以下问题,就是C4D使用锥化效果器制作屋顶的图文操作方法。针对这个问题,今天小康教程小编就搜集了网上的相关信息,给大家做个C4D使用锥化效果器制作屋顶的图文操作方法的解答。希望看完这个教程之后能够解决大家C4D使用锥化效果器制作屋顶的图文操作方法的相关问题。
C4D被网友广泛应用,那么各位知道使用锥化效果器制作屋顶吗?下面就是小编带来C4D使用锥化效果器制作屋顶的图文操作方法,还不会操作的朋友不要错过哦。
C4D使用锥化效果器制作屋顶的图文操作方法
新建立方体;

新增-锥化;

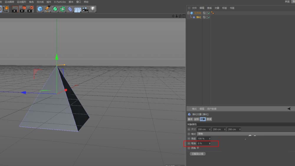
调节立方体的分段数,并将锥化效果器放在立方体的子级;

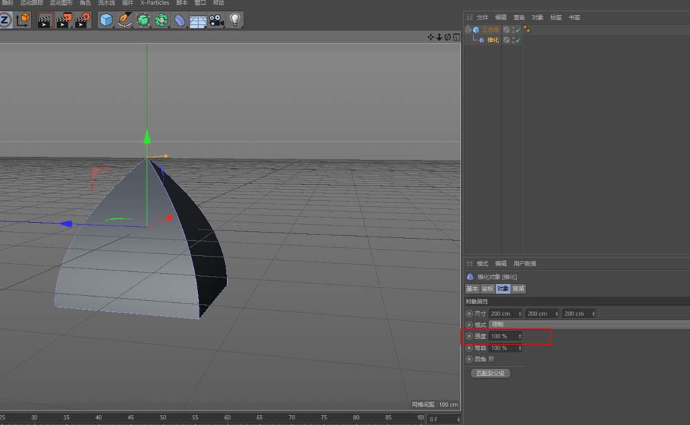
改变锥化属性-强度、弯曲;


再添加一些细节(内部积压+挤压),加材质,可得到一个简单屋顶。

上文就讲解了C4D使用锥化效果器制作屋顶的图文操作过程,希望有需要的朋友都来学习哦。