小编分享C4D挑战物体颜色的方法步骤

相信很多朋友都遇到过以下问题,就是C4D挑战物体颜色的方法步骤。针对这个问题,今天小康教程小编就搜集了网上的相关信息,给大家做个C4D挑战物体颜色的方法步骤的解答。希望看完这个教程之后能够解决大家C4D挑战物体颜色的方法步骤的相关问题。

最近不少C4D软件的新用户向小编咨询物体颜色调整的方法,为此,下面小编就分享了C4D调整物体颜色的方法步骤,相信对大家会有所帮助的。

C4D调整物体颜色的方法步骤

C4D挑战物体颜色的方法步骤

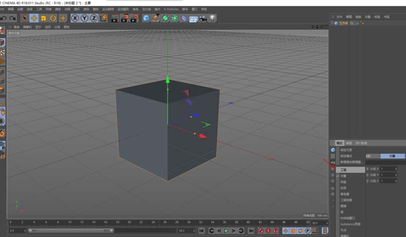
打开C4D软件,新建一个对象;

C4D挑战物体颜色的方法步骤截图

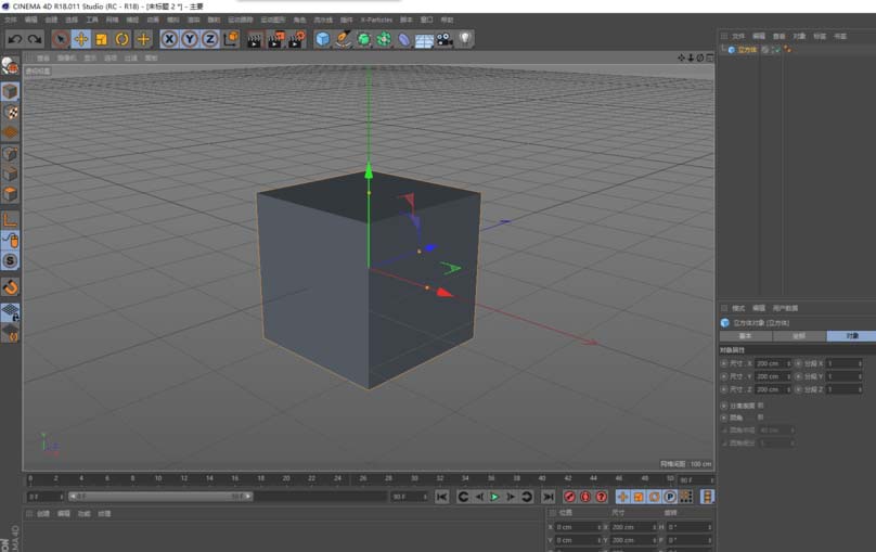
选择工程;

C4D挑战物体颜色的方法步骤截图

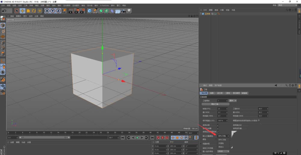
这是80%灰色;

C4D挑战物体颜色的方法步骤截图

调出自定义; 这是颜色面板;

C4D挑战物体颜色的方法步骤截图

上文就是关于C4D调整物体颜色的方法步骤,一定会帮到大家的。