相信很多朋友都遇到过以下问题,就是C4D创建小凳子模型的详细方法。针对这个问题,今天小康教程小编就搜集了网上的相关信息,给大家做个C4D创建小凳子模型的详细方法的解答。希望看完这个教程之后能够解决大家C4D创建小凳子模型的详细方法的相关问题。
最近很多网友表示自己不清楚C4D创建小凳子模型的操作,而本篇文章就来给大家讲解C4D创建小凳子模型的详细方法,大家都来一起学习吧。
C4D创建小凳子模型的详细方法
1、打开新建场境,创建立方体图形;

2、创建图形如下;调节尺寸大小 ,调节效果如下:


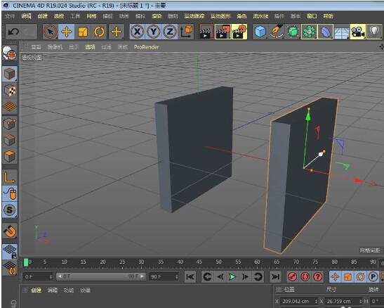
3、选择立方体,按ctrl复制一份,作为石凳脚,如图所示:

4、按ctrl复制一份,向上拉伸,作为石凳板,如图所示:

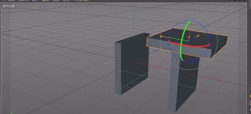
5、旋转到水平角度,如下:


6、切换到四视图,在顶视图细微的调节石凳板的大小及位置,如图:

以上这里为各位分享了C4D创建小凳子模型的详细步骤。有需要的朋友赶快来看看本篇文章吧。