相信很多朋友都遇到过以下问题,就是blender将两个模型拼到一块的图文方法。针对这个问题,今天小康教程小编就搜集了网上的相关信息,给大家做个blender将两个模型拼到一块的图文方法的解答。希望看完这个教程之后能够解决大家blender将两个模型拼到一块的图文方法的相关问题。
部分用户在使用blender软件的时候,并不是很熟悉其中blender将两个模型拼到一块的方法?今日在这里小编就为各位带来了blender将两个模型拼到一块的图文方法。
blender将两个模型拼到一块的图文方法
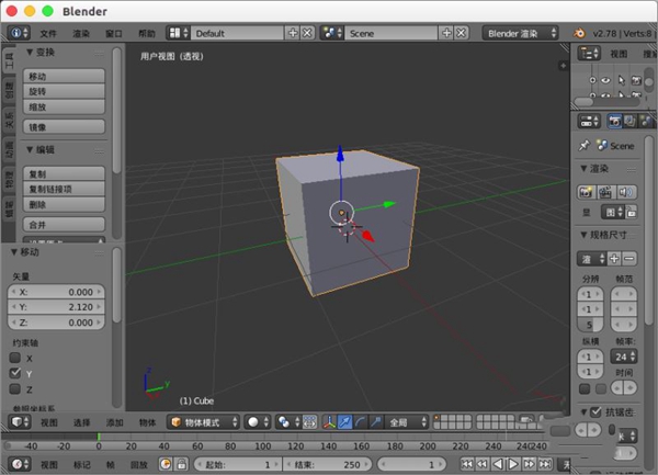
打开blende,默认一个立方体。

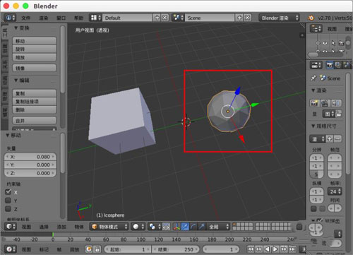
创建一个棱角球。

将立方体与棱角球放在想要拼接的样式位置。

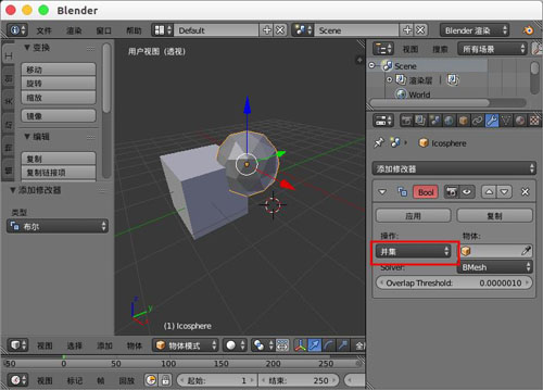
右键选择“棱角球”,我们在修改器中添加“布尔”修改器。

“操作”我们选择“并集”。

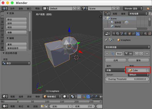
“物体”选择“Cube”我们的立方体。

“应用”后会发现棱角球已经变成了两个模型拼接的模型,衔接处顶点都是真实连接在一起的,这个可以做类似像茶壶与手柄这类组合拼接等。


上文就讲解了blender将两个模型拼到一块的图文操作过程,希望有需要的朋友都来学习哦。