相信很多朋友都遇到过以下问题,就是blender制作形变动画的步骤教程。针对这个问题,今天小康教程小编就搜集了网上的相关信息,给大家做个blender制作形变动画的步骤教程的解答。希望看完这个教程之后能够解决大家blender制作形变动画的步骤教程的相关问题。
blender怎样制作形变动画的操作常常困扰着不少用户,下面笔者就分享了blender制作形变动画的步骤教程,不懂的朋友一起来看看吧。
blender制作形变动画的步骤教程
打开blender,创建一个平面,并赋予材质颜色,作为“进度条”。

右边切换到“数据”,添加一个“形态键”,这个作为基础形态。

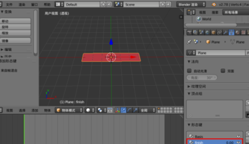
创建一个形态键命名为“finish”。

选择“finish”形态键,进入“编辑模式”,选择平面一边把它移动缩小。

回到“物体模式”,我们左右拖动改变“值”,就会发现进度条的动画效果了。

把时间轴移动到“1”,把“值”设为“0.000”,在“值”上右键“插入关键帧”。

把时间轴移动到最后,把“值”设为“1.00”,右键“插入关键帧”。

形变动画制作完成,现在我们移动时间轴,就可以看到进度条动画的效果了。

上面就是小编为大家讲解的blender制作形变动画的操作流程,一起来学习学习吧。相信是可以帮助到一些新用户的。