小编教你C4D用线性切割穿孔的操作步骤

相信很多朋友都遇到过以下问题,就是C4D用线性切割穿孔的操作步骤。针对这个问题,今天小康教程小编就搜集了网上的相关信息,给大家做个C4D用线性切割穿孔的操作步骤的解答。希望看完这个教程之后能够解决大家C4D用线性切割穿孔的操作步骤的相关问题。

C4D很受用户的喜爱,用户们在工作中想要用线性切割穿孔该从哪里下手呢?下文就是C4D用线性切割穿孔的操作步骤,或许可以帮到大家哦。

打开C4D;

C4D用线性切割穿孔的操作步骤

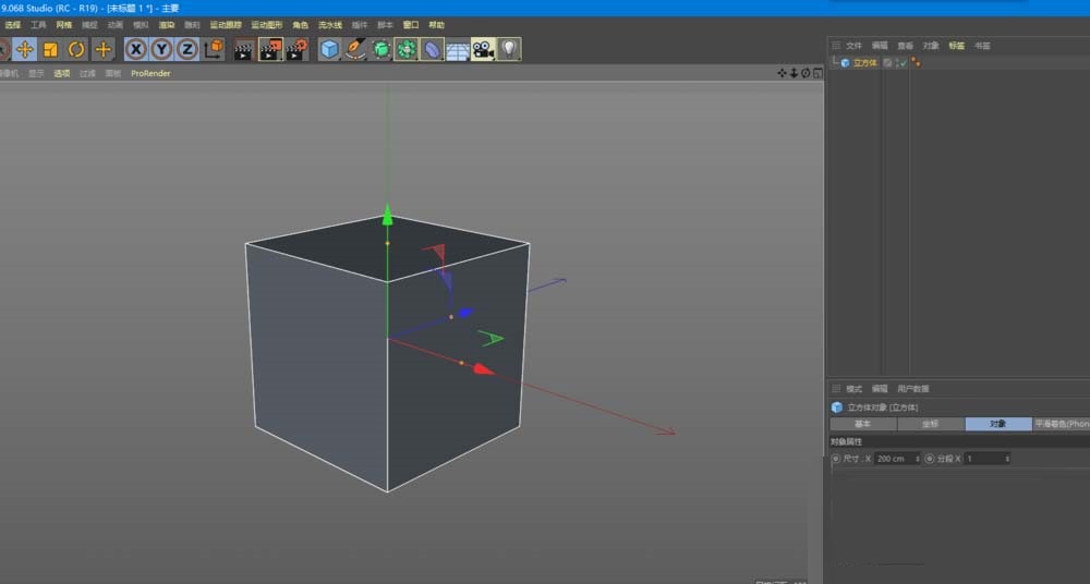
创建一个立方体;

C4D用线性切割穿孔的操作步骤截图

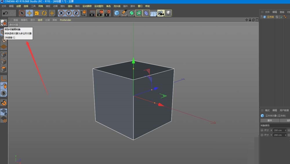
将立方体c掉创建多边形可编辑对象;

C4D用线性切割穿孔的操作步骤截图

进入面层级,右击选择线性切割;

C4D用线性切割穿孔的操作步骤截图

把仅可见的小勾去掉,将切片模式改成移除b部分,然后在面上面描点,只要第一个点和最后一个点重合就能穿孔成功了。

C4D用线性切割穿孔的操作步骤截图

上文就是C4D用线性切割穿孔的操作步骤,一定会帮到大家的。