相信很多朋友都遇到过以下问题,就是C4D用线性切割穿孔的图文方法。针对这个问题,今天小康教程小编就搜集了网上的相关信息,给大家做个C4D用线性切割穿孔的图文方法的解答。希望看完这个教程之后能够解决大家C4D用线性切割穿孔的图文方法的相关问题。
C4D是款十分不错的软件,近几日有不少的C4D新用户们询问如何将用线性切割穿孔?下文这篇教程就为你们带来了C4D用线性切割穿孔的图文方法。
C4D用线性切割穿孔的图文方法
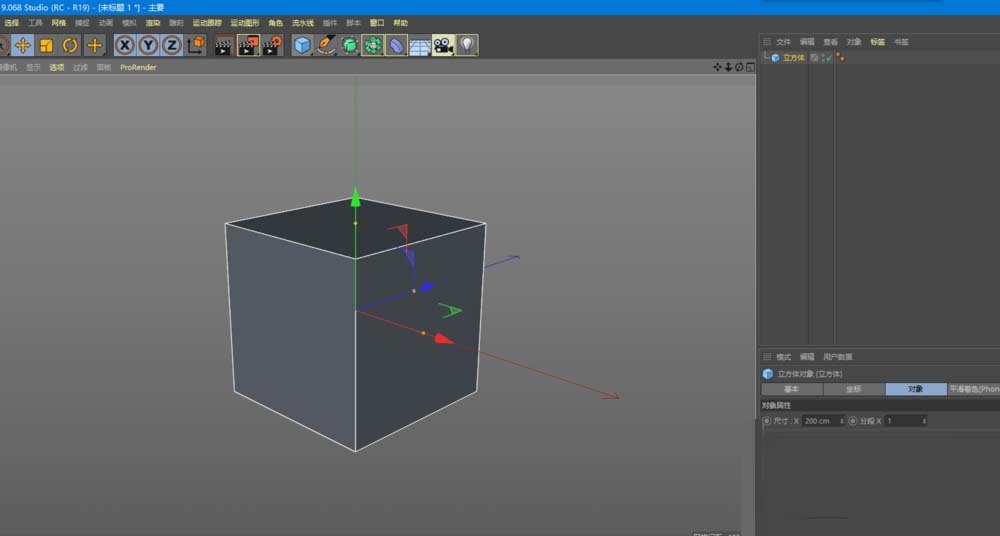
打开C4D;

创建一个立方体;

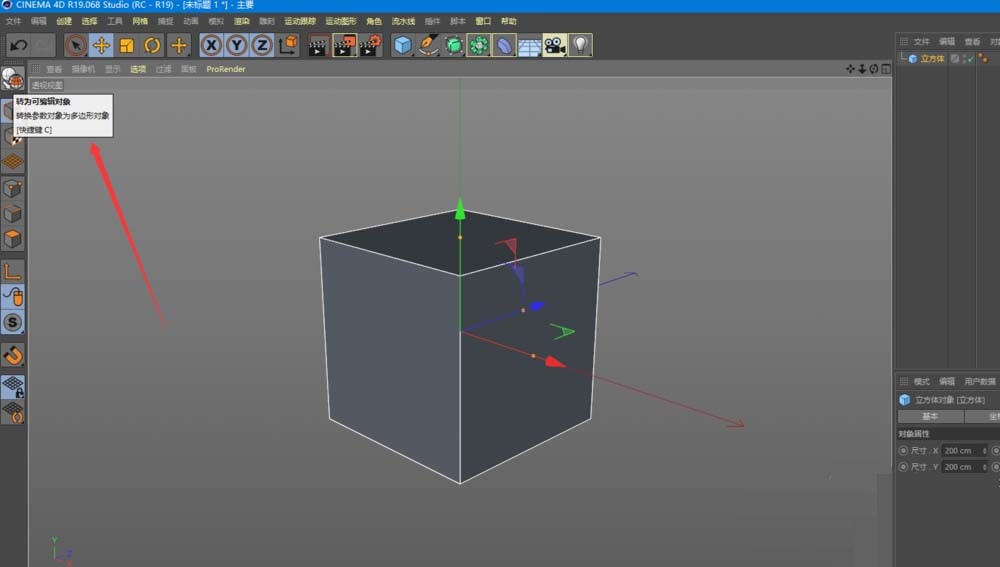
将立方体c掉创建多边形可编辑对象;

进入面层级,右击选择线性切割;

把仅可见的小勾去掉,将切片模式改成移除b部分,然后在面上面描点,只要第一个点和最后一个点重合就能穿孔成功了。

快来学习学习C4D用线性切割穿孔的图文教程吧,一定会帮到大家的。