相信很多朋友都遇到过以下问题,就是3Ds MAX仅调整轴位置的操作方法。。针对这个问题,今天小康教程小编就搜集了网上的相关信息,给大家做个3Ds MAX仅调整轴位置的操作方法。的解答。希望看完这个教程之后能够解决大家3Ds MAX仅调整轴位置的操作方法。的相关问题。
最近不少伙伴咨询3Ds MAX怎样调整轴位置的操作,今天小编就带来了3Ds MAX仅调整轴位置的操作方法,感兴趣的小伙伴一起来看看吧!
3Ds MAX仅调整轴位置的操作方法
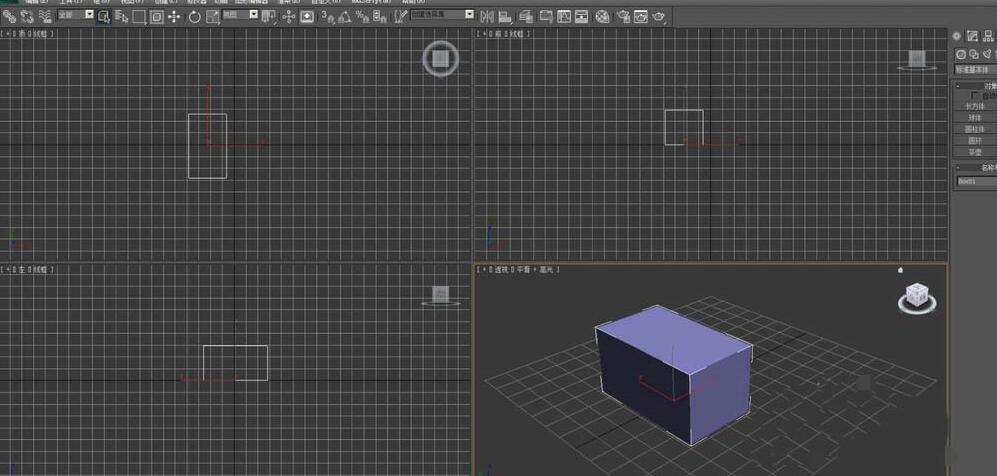
1、打开3Ds MAX,
2、拖出一个长方体

3、用移动工具选择长方体,默认的是中心位置

上面就是小编为大家带来的金盈所app的简单使用流程,一起来学习学习吧。相信是可以帮助到一些新用户的。
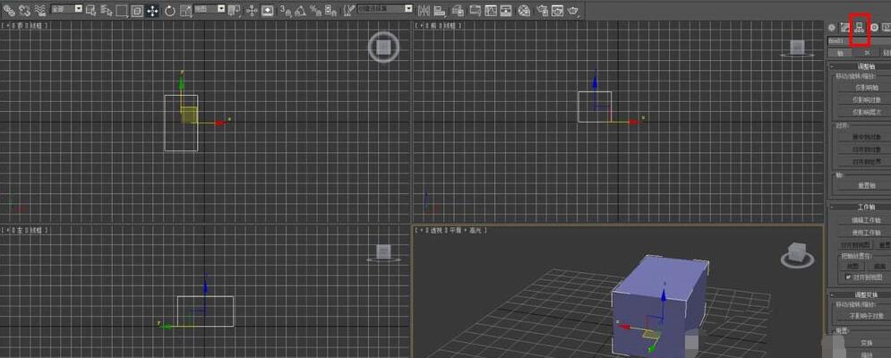
4、点击层次,打开轴调整按钮

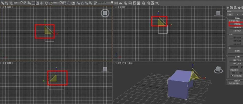
5、点击仅调整轴

6、移动调整轴到需要的位置

7、调整好之后,在点击一下调整轴,可以看到轴就被调整到需要的位置了。

上文就讲解了3Ds MAX仅调整轴位置的操作方法,希望有需要的朋友都来学习哦。