相信很多朋友都遇到过以下问题,就是WIN10关闭任务视图记录的详细步骤。。针对这个问题,今天小康教程小编就搜集了网上的相关信息,给大家做个WIN10关闭任务视图记录的详细步骤。的解答。希望看完这个教程之后能够解决大家WIN10关闭任务视图记录的详细步骤。的相关问题。
小伙伴们你们知道WIN10如何关闭任务视图记录呢?今天小编很乐意与大家分享WIN10关闭任务视图记录的详细步骤,感兴趣的可以来了解了解哦。
WIN10关闭任务视图记录的详细步骤
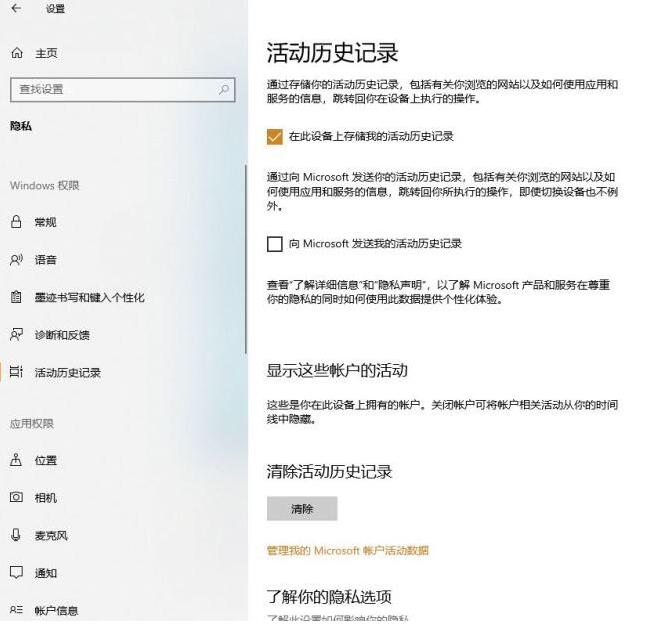
1、按“Windows+I”键,打开“Windows设置”,点击“隐私”。

2、在“隐私”设置中,点击“活动历史记录”选项卡,勾选“在此设备上存储我的活动历史记录”,在任务视图中会显示活动历史记录。

3、选择不勾选就会关闭了。
还不了解WIN10关闭任务视图记录的相关操作的朋友们,不要错过小编带来的这篇文章哦。