相信很多朋友都遇到过以下问题,就是教学助手如何添加自定义智能检测试题。。针对这个问题,今天小康教程小编就搜集了网上的相关信息,给大家做个教学助手如何添加自定义智能检测试题。的解答。希望看完这个教程之后能够解决大家教学助手如何添加自定义智能检测试题。的相关问题。
教学助手里有上千套各类题库,小伙伴们你们知道教学助手如何添加自定义智能检测试题呢?今天小编很乐意与大家分享教学助手添加自定义智能检测试题的方法,感兴趣的可以来了解了解哦。
教学助手如何添加自定义智能检测试题?教学助手添加自定义智能检测试题的方法

登录教学助手,并选择智能检测,并选择我的题库,进入个人题库界面

选择我的卷库,并点击导入试卷

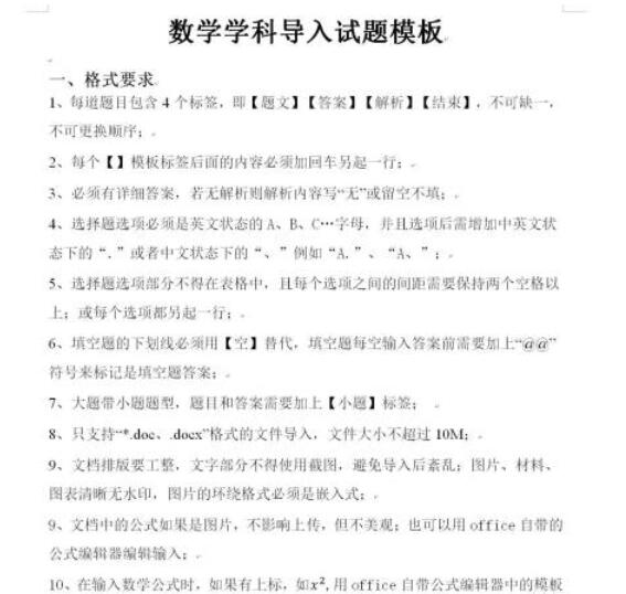
在导入试卷界面可选择考试的学科,可以选择语文、数学、英语等科目,也可以选择具体年级以及,试卷类型。其中最下方,有相应的科目导入试题模板,一定要下载,并按要求填写。

导入试题模板中详细写了具体的添加方式及格式,其中【题文】【答案】【解析】【结束】缺一不可。

将编辑好的试题导入到题库中,再返回智能检测,去组卷,选择套卷选题,我的试卷,选择相应的套卷后,点击全部加入,即可加入组卷试题。

最后,再返回智能检测界面,选择已组好的试题,布置检测,完成智能检测的布置。

以上这里为各位分享了教学助手添加自定义智能检测试题的方法。有需要的朋友赶快来看看本篇文章吧!