相信很多朋友都遇到过以下问题,就是3dmax怎么快速切分平面。。针对这个问题,今天小康教程小编就搜集了网上的相关信息,给大家做个3dmax怎么快速切分平面。的解答。希望看完这个教程之后能够解决大家3dmax怎么快速切分平面。的相关问题。
3dmax怎么快速切分平面?想必很多小伙伴都不是很清楚操作步骤,下面小编就为大家带来3dmax快速切分平面方法,有需要的可以来了解了解哦。
3dmax怎么快速切分平面?3dmax快速切分平面方法
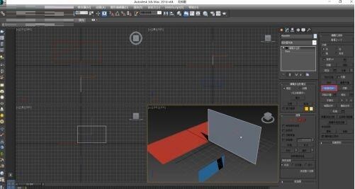
第一步,首先打开3dMax软件,在绘图区域中选中需要进行切分的平面。

第二步,然后在右边命令面板中点击“修改”按钮,在修改器列表中选择“编辑多边形”。

第三步,接着在“编辑几何体”下找到并点击“快速切片”。

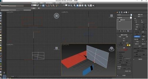
第四步,随后在需要切分的平面上的切分路径上单击鼠标,通过鼠标移动即可选取需要的切分路径,选取好之后单击鼠标即可。

谢谢大家的阅读这篇3dmax快速切分平面方法,希望本文能帮助到大家!更多精彩教程请关注小康教程!