相信很多朋友都遇到过以下问题,就是3dmax怎么将一个平面制作成曲面。。针对这个问题,今天小康教程小编就搜集了网上的相关信息,给大家做个3dmax怎么将一个平面制作成曲面。的解答。希望看完这个教程之后能够解决大家3dmax怎么将一个平面制作成曲面。的相关问题。
3dmax怎么将一个平面制作成曲面?使用“曲面变形”修改器即可实现,那么具体怎么操作呢?下面小编就为大家带来3dmax将一个平面制作成曲面方法,有需要的可以来了解了解哦。
3dmax怎么将一个平面制作成曲面?3dmax将一个平面制作成曲面方法
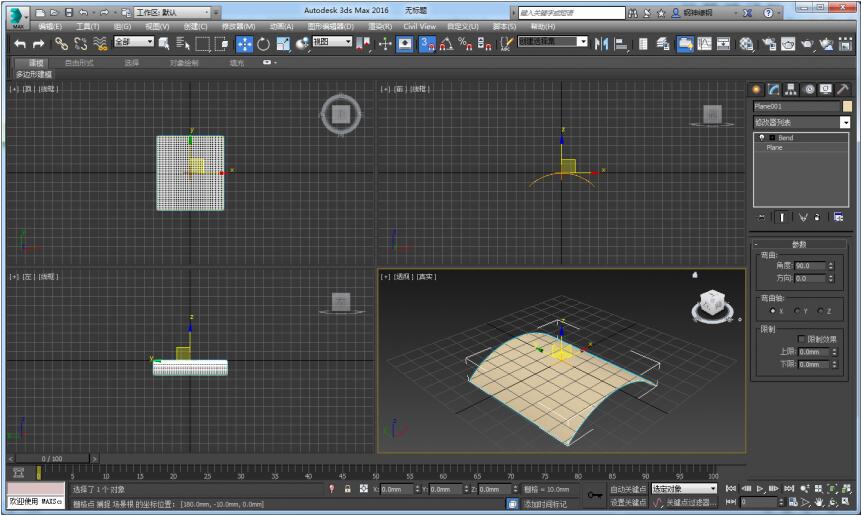
首先创建平面,加大分段数。

然后添加弯曲修改器,调整弯曲角度、弯曲方向、弯曲轴等参数。

谢谢大家的阅读这篇3dmax将一个平面制作成曲面方法,希望本文能帮助到大家!更多精彩教程请关注小康教程!