ios13。

许多朋友都还不知道ios13.1更新了什么内容,接下来小康教程小编为大家带来ios13.1更新介绍,希望能够帮助到大家。

ios13.1更新了什么内容

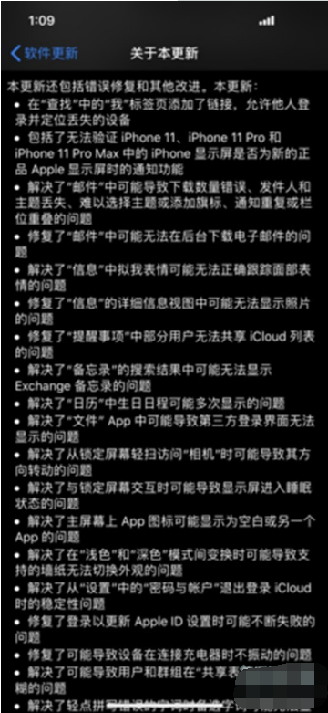
根据图片可以看出,iOS 13.1修复了诸多iOS 13系统的BUG,同时为iPhone 11、iPhone 11 Pro和iPhone 11 Pro Max带来了基于U1芯片打造的隔空投送功能,所以如果你在前不久购买了新一代的iPhone 11系列产品,小编建议你尽快升级至最新版本的系统。

ios13.1更新了什么内容

先来看看iOS 13.1中新增的功能。对于iPhone 11系列的用户来说,全新的超宽频技术为这些新机带来了空间感知能力,在U1芯片的帮助下,iPhone 11系列可以精准地选择AirDrop(隔空投送)的对象,只需将你的iPhone对准他人的iPhone,即可实现快速传输。

ios13.1更新了什么内容

ios13.1更新了什么内容

而对于广大用户来说,修复大量bug的iOS 13.1也会带来更好的体验。在官方发布的信息中我们能看到,包括邮件、信息、备忘录、提醒事项、日历、相机、文件等系统App出现的问题,iOS 13.1系统均已修正。如果你此前曾第一时间更新至iOS 13,那么我想iOS 13.1版本同样值得你立即升级。

ios13.1更新了什么内容

另外,iOS 13.1还新增了一些值得关注的功能。首先在电池健康方面,iOS 13.1优化了电池充电,通过减少iPhone的完全充电时间,可以有效减缓电池损耗速度。另外在地图App中,我们还能使用“共享到达时间”功能,将预计到达时间发送给朋友。同时,“快捷指令”在iOS 13.1中同样获得了更新,比如“家庭”App支持将快捷指令作为“自动化”标签页中的高级操作,家中拥有诸多HomeKit产品的朋友,可以一键完成自动化操作。

ios13.1相关攻略推荐:

ios13.1正式版有必要更新吗-ios13.1更新内容分享

ios13.1描述文件怎么下载

苹果 iOS 13.1 更新了哪些新功能?ios13.1值得更新吗?

以上就是小康教程今日为大家带来的ios13.1更新介绍,更多软件教程尽在小康教程!