想了解C4D是怎么建模心形的吗?可以跟随着小编一同去下文看看C4D建模心形的具体操作方法,感兴趣的用户快去下文看看吧!

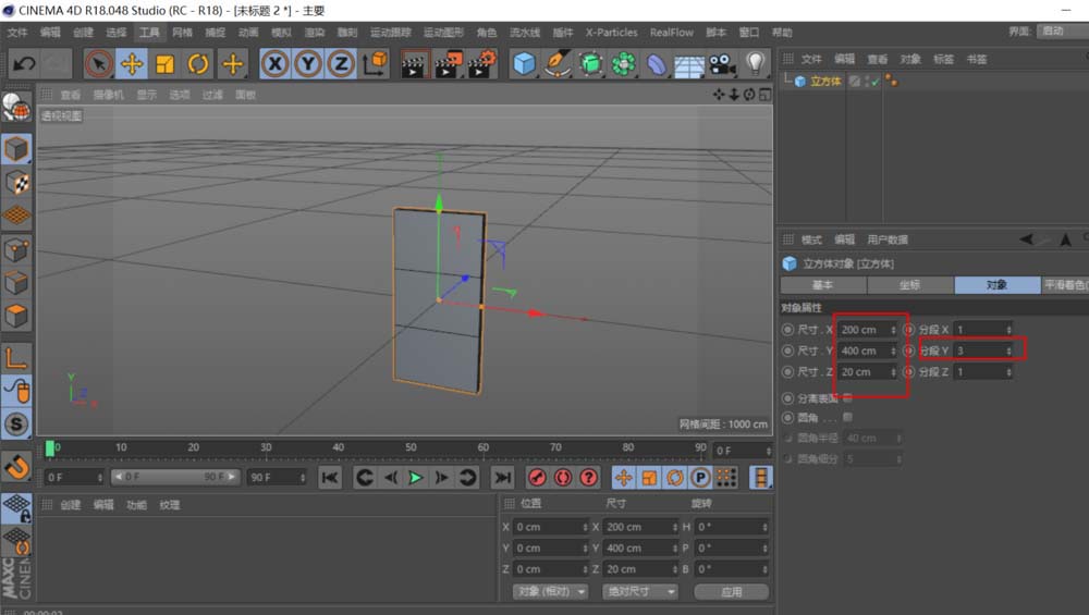
1、建立一立方体,修改其参数。目的是建出心形的一半形状。

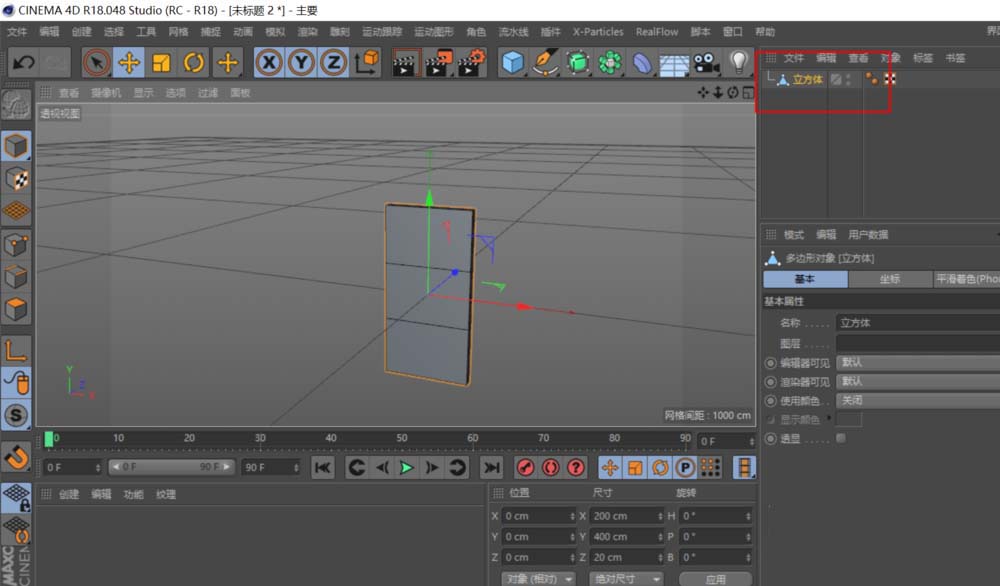
2、按“c”将立方体转换为可编辑多边形;不转换是不能对其进行更多的改变。

3、这模型最后要用细分曲面来成形,所以一开始只要其轮廓就行了,尽量少用线。因为要用对称形成心形的另一面,所以图中所指的二面要删掉,不然细分曲面会得到不是所要的曲面。

4、添加对称,移动一半心形使中间部分重合;得到一心形。


5、给立方体添加细分曲面,可以看到之前的棱角变成光滑的曲面。
6、选中立方体,选取点模式,利用移动、缩放等调整点的工具,调整各点。最终得到心形的模型。

按照上文为你们分享的C4D建模心形的具体操作方法,你们是不是都学会建模的方法啦!