相信很多朋友都遇到过以下问题,就是C4D膨胀对象的操作步骤。针对这个问题,今天小康教程小编就搜集了网上的相关信息,给大家做个C4D膨胀对象的操作步骤的解答。希望看完这个教程之后能够解决大家C4D膨胀对象的操作步骤的相关问题。
这期教程是为各位讲解在C4D中膨胀对象的操作步骤,感兴趣的就赶紧去下文学习下吧,相信你们会喜欢。
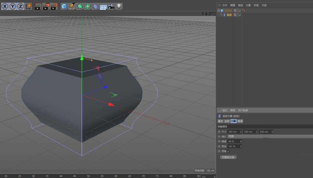
C4D膨胀对象的操作步骤
1、新建膨胀对象;

2、新建立方体;

3、增加立方体的分段;

4、把膨胀放在立方体的子级;

5、注意这个属性;

上文就讲解了C4D膨胀对象的操作方法,希望有需要的朋友都来学习哦。