相信很多朋友都遇到过以下问题,就是C4D更改物体默认颜色的操作方法。针对这个问题,今天小康教程小编就搜集了网上的相关信息,给大家做个C4D更改物体默认颜色的操作方法的解答。希望看完这个教程之后能够解决大家C4D更改物体默认颜色的操作方法的相关问题。
你们知道C4D如何更改物体默认颜色吗?怎么样开启这项功能呢?对此感兴趣的用户可以随小编去下文看看C4D更改物体默认颜色的操作方法。
C4D更改物体默认颜色的操作方法
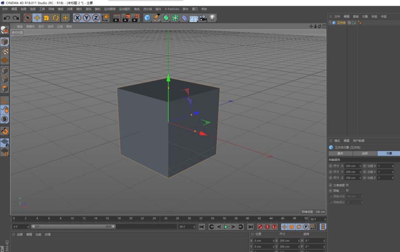
打开C4D软件,新建一个对象;

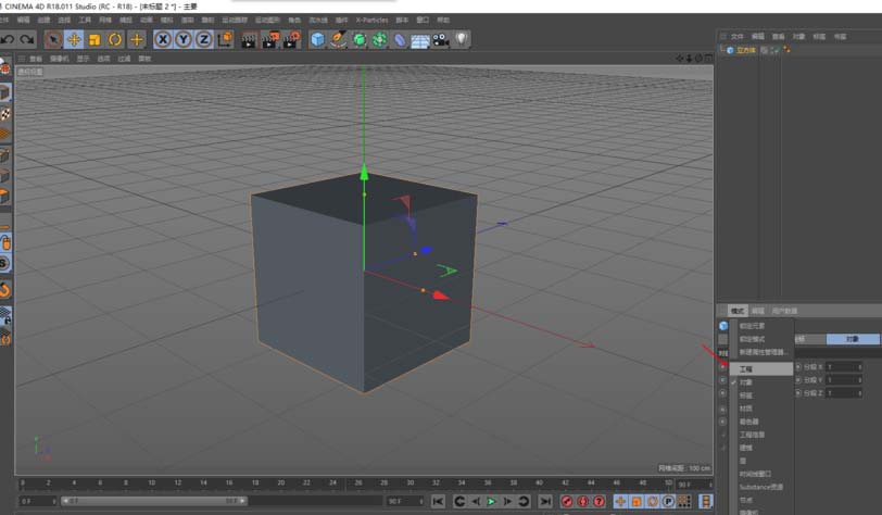
选择工程;

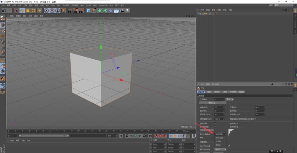
这是80%灰色;

调出自定义; 这是颜色面板;

快来学习学习C4D更改物体默认颜色的操作教程吧,一定会帮到大家的。